图片
一、招生对象
高中阶段德、智、体、美、劳诸方面协调发展,已参加2023年普通高考报名,且符合我校报名条件的高中教育阶段毕业生均可申请报考。考生须参加普通高中学业水平语文、数学、外语、思想政治、历史、地理、物理、化学、生物、信息技术等10门科目的合格性考试并取得成绩。10门合格性考试科目中须有6门科目为合格。报考艺术类专业,考生美术类专业省统考成绩须达到合格线以上。
二、招生计划
学校统筹考虑江苏省高考报名人数、生源结构、行业和区域经济社会发展等因素,根据学校人才培养目标、办学条件、近几年招生计划编制情况,综合分析研判,确定本提前招生计划。
|
序号 |
专业名称 |
专业代码 |
科类 |
计划数 |
学制(年) |
学费 (元/年) |
备注 |
|
1 |
铁道运输类(铁道交通运营管理500112、铁道信号自动控制500110、动车组检修技术 500108、铁道供电技术500107、高速铁路施工与维护500102) |
5001 |
普通 |
390 |
三 |
5300 |
轨道类 |
|
2 |
城市轨道车辆应用技术(5+0) |
500602 |
普通 |
30 |
三 |
5300 |
轨道类 |
|
3 |
城市轨道交通运营管理 (含无锡地铁订单) |
500606 |
普通 |
60 |
三 |
5300 |
轨道类 |
|
4 |
旅游管理 |
540101 |
普通 |
30 |
三 |
4700 |
|
|
5 |
城市轨道交通通信信号技术 (含南京、无锡地铁订单) |
500604 |
普通 |
120 |
三 |
5300 |
轨道类 |
|
6 |
现代通信技术 |
510301 |
普通 |
40 |
三 |
5300 |
|
|
7 |
铁道通信与信息化技术 |
500111 |
普通 |
40 |
三 |
5300 |
轨道类 |
|
8 |
电气自动化技术 |
460306 |
普通 |
35 |
三 |
5300 |
|
|
9 |
电子信息工程技术 |
510101 |
普通 |
50 |
三 |
5300 |
|
|
10 |
城市轨道交通机电技术 |
500603 |
普通 |
40 |
三 |
5300 |
轨道类 |
|
11 |
城市轨道车辆应用技术 (含南京地铁订单) |
500602 |
普通 |
60 |
三 |
5300 |
轨道类 |
|
12 |
铁道车辆技术 |
500106 |
普通 |
75 |
三 |
5300 |
轨道类 |
|
13 |
铁道机车运用与维护 |
500105 |
普通 |
150 |
三 |
5300 |
轨道类 |
|
14 |
城市轨道交通车辆制造与维护 |
460403 |
普通 |
40 |
三 |
5300 |
轨道类 |
|
15 |
城市轨道交通供配电技术 (含无锡地铁订单) |
500605 |
普通 |
60 |
三 |
5300 |
轨道类 |
|
16 |
供用电技术 |
430108 |
普通 |
40 |
三 |
5300 |
|
|
17 |
城市轨道交通工程技术 |
500601 |
普通 |
25 |
三 |
5300 |
轨道类 |
|
18 |
铁道工程技术 |
500101 |
普通 |
40 |
三 |
5300 |
轨道类 |
|
19 |
高速铁路综合维修技术 |
500109 |
普通 |
50 |
三 |
5300 |
轨道类 |
|
20 |
大数据与会计 |
530302 |
普通 |
50 |
三 |
4700 |
|
|
21 |
现代物流管理 |
530802 |
普通 |
30 |
三 |
4700 |
|
|
22 |
铁路物流管理 |
530804 |
普通 |
80 |
三 |
5300 |
轨道类 |
|
23 |
跨境电子商务 |
530702 |
普通 |
25 |
三 |
4700 |
|
|
24 |
财税大数据应用 |
530101 |
普通 |
9 |
三 |
4700 |
|
|
25 |
风景园林设计 |
440105 |
普通 |
15 |
三 |
5300 |
|
|
26 |
数字媒体艺术设计 |
550103 |
艺术 |
5 |
三 |
6800 |
|
|
27 |
智能控制技术 |
460303 |
普通 |
15 |
三 |
5300 |
|
|
28 |
云计算技术与应用 |
510206 |
普通 |
12 |
三 |
5300 |
|
|
29 |
移动应用开发 |
510213 |
普通 |
12 |
三 |
5300 |
|
|
30 |
物联网应用技术 |
510102 |
普通 |
12 |
三 |
5300 |
注:1、招生计划以省教育厅核准公布为准;
2、轨道类专业(包括地铁订单专业)适合男生报考,不建议女生报考(详见报考要求);3、铁道运输类按大类招生,一学年后根据专业需求、学业情况、个人意愿等因素确定该大类范围内的具体专业;4城市轨道车辆应用技术(5+0)为我校与南京工程学院高职本科分段培养项目。
三、报考要求
1、城市轨道交通运营管理、城市轨道交通通信信号技术、城市轨道车辆应用技术、城市轨道交通供配电技术专业招生计划中含地铁企业订单计划。凡有意从事城市轨道交通工作并被录取到上述专业的考生,进校后须参加地铁企业的选拔,符合地铁企业组班条件的考生编入地铁企业订单班,其他考生编入本专业其他行政班级。订单班学生通过三年学习,按期取得毕业证书且考核验收合格后,将与地铁企业签订劳动合同。
2、入职身体等要求:参加江苏省高校招生统一体检,符合高校招生体检工作指导意见中的要求。报考铁道运输类(铁道交通运营管理、铁道信号自动控制、动车组检修技术、铁道供电技术、高速铁路施工与维护)、城市轨道车辆应用技术(5+0)、城市轨道交通运营管理、城市轨道交通通信信号技术、铁道通信与信息化技术、城市轨道交通机电技术、城市轨道车辆应用技术、铁道机车运用与维护、铁道车辆技术、城市轨道交通车辆制造与维护、城市轨道交通供配电技术、城市轨道交通工程技术、铁道工程技术、高速铁路综合维修技术、铁路物流管理等轨道类专业,要求考生无色盲、色弱,双眼矫正视力不低于4.8,男生身高在170CM及以上。报考地铁企业订单专业,男生身高在170CM及以上,无色盲、色弱、弱视、高度近视,双眼矫正视力不低于5.0,身体健康,五官端正, 无生理缺陷、心脏病、传染病及精神和心理障碍,无纹身,无口吃,普通话良好。因轨道企业用人要求和特有工种性质,轨道类专业(含地铁企业订单专业)适合男生报考,不建议女生报考。
3、因考生进校后外语教学为英语,请其他语种的考生慎重填报。
被录取的考生入校后将进行体检和资格复查,体检不合格或资格复查不合格者,我校将报上级主管部门批准,取消其入学资格。
四、报名事项
1.报名形式:网上报名。考生根据合格性考试成绩、报名条件和专业计划,登录江苏省教育考试院官方网站(http://www.jseea.cn/)或我校网站(http://www.njrts.edu.cn/)进行网上报名。
2.报名时间:2023年3月23日—25日,截止时间:3月25日 17:00。
3.相关费用:学校考核费用60元/人,体育、艺术特长生专业加试费用60元/人,以上费用按照苏价费〔2007〕423号、苏财综〔2007〕92号、苏教财〔2007〕89号文规定的标准执行。
4.志愿填报:考生可填报6个专业志愿和1个专业调剂志愿,普通类和艺术类专业可以兼报。
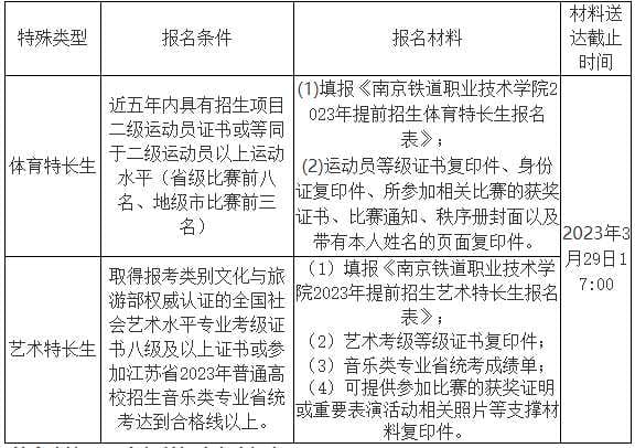
5.体育、艺术特长生的报名条件及报名材料:

注:以上考生报名还需符合我校2023年提前招生考生报考要求。
五、考试考核
1.考核工作在江苏省教育考试院的指导与监督下,我校采取“文化基础+综合素质”相结合的方式对考生进行考核。
(1)文化基础考试:由学校依据高中课程标准命题,对考生进行语、数、外综合测试,测试采用笔试方式,其中外语部分设英语、日语两个语种,考生选择其中一个语种参加考试。
(2)职业适应性测试:主要考核考生的职业认知、职业态度、职业倾向、心理素质、逻辑思维等,采用笔试方式,和文化基础考试同时进行。
(3)体育、艺术特长生专业加试:详见附件一、附件二。
文化基础考试、职业适应性测试对象包含所有考生。
2.考核分值
(1)文化基础考试:满分为200分,其中语文70分、数学70分、外语60分。
(2)职业适应性测试:对考生进行合格性评判,结果为合格或不合格。
(3)体育、艺术特长生加试:满分为200分,120分为合格分。
3.考核时间和地点
(1)文化基础考试、职业适应性测试安排在2023年4月2日,在我校(南京市浦口区珍珠南路65号)进行。具体安排和要求详见学校招生网,未按规定时间参加学校考核,视为放弃。
(2)体育、艺术特长生资格加试安排:2022年 4月3日,在我校(南京市浦口区珍珠南路65号)进行。未按规定时间参加专业加试,视为放弃。
考试时间和地点如有变化会提前在学校招生网通知。考生最终考核结果,由招生工作处汇总后报我校招生工作领导小组审批,并向社会公布。
六、录取规则
1、普通类、艺术类考生的录取
(1)考生总分=合格性考试成绩+文化基础考试成绩+政策加分。
(2)合格性考试成绩:语文、数学、外语、物理、历史每合格1门赋20分,政治、生物、地理、化学、信息技术每合格1门赋10分,不合格不赋分。
(3)录取规则:职业适应性测试不合格的考生不予录取。职业适应性测试合格的考生,按照“总分优先、遵循志愿”的原则,根据考生考核总分和所填报志愿,由高分到低分依次录取。总分同分的考生按文化基础考试成绩、合格性考试成绩、文化基础考试中数学、语文、外语成绩高者依次优先录取,如仍相同,比较考生志愿顺序,顺序在前者优先录取。
2、体育、艺术特长生的录取
(1)考生总分=合格性考试成绩+文化基础考试成绩+政策加分。
(2)合格性考试成绩:语文、数学、外语、物理、历史每合格1门赋20分,政治、生物、地理、化学、信息技术每合格1门赋10分,不合格不赋分。
(3)录取规则:对已取得特长生资格且职业适应性测试合格的考生,按考生总分高低,优先录取且尽量满足其第一专业。同一专业录取体育、艺术特长生原则上合计不超过6人。总分同分的考生按文化基础考试成绩、合格性考试成绩、专业加试成绩、文化基础考试中数学、语文、外语成绩高者依次录取。录取后的特长生,不得转入其他专业。城市轨道车辆应用技术(5+0)专业原则上不录取特长生,如考生总分达到该专业录取分数线除外。具体办法详见附件一、附件二。
3、政策加分
我校严格按照教育部和省教育厅的相关规定执行加分优惠政策,并以江苏省教育考试院核定结果为准。
七、温馨提示
我校仅通过学校官网(学校招生网)、学校官微发布招生信息,相关招生宣传活动安排会及时在官网、官微发布,除此以外的任何宣传活动非学校组织,任何招生信息非学校官方发布。学校严格按照上级规定依法依规开展咨询、考试和录取工作,没有和任何机构合作开展考前培训、填报志愿咨询服务、录取等工作。请考生和家长注意甄别,提高警惕,谨防上当受骗。如遇权益被侵害,鼓励考生积极维权,向公安部门和市场监督管理部门报案。
八、联系方式和咨询电话
学校地址:南京市浦口区珍珠南路65号
邮政编码:210031
学校网址:www.njrts.edu.cn
学校招生网:http://ntyzs.njrts.edu.cn/
招生工作处咨询电话:(025)68204931、68204996、68533118联系人:卢老师、管老师、张老师
传真:(025)68204931
电子信箱:ntyzsc@njrts.edu.cn
附件一:《南京铁道职业技术学院2023年提前招生体育特长生招生办法》
附件二:《南京铁道职业技术学院2023年提前招生艺术特长生招生办法》
2023-03-02 08:34:58
一、招生对象
高中阶段德、智、体、美、劳诸方面协调发展,已参加2023年普通高考报名,且符合我校报名条件的高中教育阶段毕业生均可申请报考。考生须参加普通高中学业水平语文、数学、外语、思想政治、历史、地理、物理、化学、生物、信息技术等10门科目的合格性考试并取得成绩。10门合格性考试科目中须有6门科目为合格。报考艺术类专业,考生美术类专业省统考成绩须达到合格线以上。
二、招生计划
学校统筹考虑江苏省高考报名人数、生源结构、行业和区域经济社会发展等因素,根据学校人才培养目标、办学条件、近几年招生计划编制情况,综合分析研判,确定本提前招生计划。
|
序号 |
专业名称 |
专业代码 |
科类 |
计划数 |
学制(年) |
学费 (元/年) |
备注 |
|
1 |
铁道运输类(铁道交通运营管理500112、铁道信号自动控制500110、动车组检修技术 500108、铁道供电技术500107、高速铁路施工与维护500102) |
5001 |
普通 |
390 |
三 |
5300 |
轨道类 |
|
2 |
城市轨道车辆应用技术(5+0) |
500602 |
普通 |
30 |
三 |
5300 |
轨道类 |
|
3 |
城市轨道交通运营管理 (含无锡地铁订单) |
500606 |
普通 |
60 |
三 |
5300 |
轨道类 |
|
4 |
旅游管理 |
540101 |
普通 |
30 |
三 |
4700 |
|
|
5 |
城市轨道交通通信信号技术 (含南京、无锡地铁订单) |
500604 |
普通 |
120 |
三 |
5300 |
轨道类 |
|
6 |
现代通信技术 |
510301 |
普通 |
40 |
三 |
5300 |
|
|
7 |
铁道通信与信息化技术 |
500111 |
普通 |
40 |
三 |
5300 |
轨道类 |
|
8 |
电气自动化技术 |
460306 |
普通 |
35 |
三 |
5300 |
|
|
9 |
电子信息工程技术 |
510101 |
普通 |
50 |
三 |
5300 |
|
|
10 |
城市轨道交通机电技术 |
500603 |
普通 |
40 |
三 |
5300 |
轨道类 |
|
11 |
城市轨道车辆应用技术 (含南京地铁订单) |
500602 |
普通 |
60 |
三 |
5300 |
轨道类 |
|
12 |
铁道车辆技术 |
500106 |
普通 |
75 |
三 |
5300 |
轨道类 |
|
13 |
铁道机车运用与维护 |
500105 |
普通 |
150 |
三 |
5300 |
轨道类 |
|
14 |
城市轨道交通车辆制造与维护 |
460403 |
普通 |
40 |
三 |
5300 |
轨道类 |
|
15 |
城市轨道交通供配电技术 (含无锡地铁订单) |
500605 |
普通 |
60 |
三 |
5300 |
轨道类 |
|
16 |
供用电技术 |
430108 |
普通 |
40 |
三 |
5300 |
|
|
17 |
城市轨道交通工程技术 |
500601 |
普通 |
25 |
三 |
5300 |
轨道类 |
|
18 |
铁道工程技术 |
500101 |
普通 |
40 |
三 |
5300 |
轨道类 |
|
19 |
高速铁路综合维修技术 |
500109 |
普通 |
50 |
三 |
5300 |
轨道类 |
|
20 |
大数据与会计 |
530302 |
普通 |
50 |
三 |
4700 |
|
|
21 |
现代物流管理 |
530802 |
普通 |
30 |
三 |
4700 |
|
|
22 |
铁路物流管理 |
530804 |
普通 |
80 |
三 |
5300 |
轨道类 |
|
23 |
跨境电子商务 |
530702 |
普通 |
25 |
三 |
4700 |
|
|
24 |
财税大数据应用 |
530101 |
普通 |
9 |
三 |
4700 |
|
|
25 |
风景园林设计 |
440105 |
普通 |
15 |
三 |
5300 |
|
|
26 |
数字媒体艺术设计 |
550103 |
艺术 |
5 |
三 |
6800 |
|
|
27 |
智能控制技术 |
460303 |
普通 |
15 |
三 |
5300 |
|
|
28 |
云计算技术与应用 |
510206 |
普通 |
12 |
三 |
5300 |
|
|
29 |
移动应用开发 |
510213 |
普通 |
12 |
三 |
5300 |
|
|
30 |
物联网应用技术 |
510102 |
普通 |
12 |
三 |
5300 |
注:1、招生计划以省教育厅核准公布为准;
2、轨道类专业(包括地铁订单专业)适合男生报考,不建议女生报考(详见报考要求);3、铁道运输类按大类招生,一学年后根据专业需求、学业情况、个人意愿等因素确定该大类范围内的具体专业;4城市轨道车辆应用技术(5+0)为我校与南京工程学院高职本科分段培养项目。
三、报考要求
1、城市轨道交通运营管理、城市轨道交通通信信号技术、城市轨道车辆应用技术、城市轨道交通供配电技术专业招生计划中含地铁企业订单计划。凡有意从事城市轨道交通工作并被录取到上述专业的考生,进校后须参加地铁企业的选拔,符合地铁企业组班条件的考生编入地铁企业订单班,其他考生编入本专业其他行政班级。订单班学生通过三年学习,按期取得毕业证书且考核验收合格后,将与地铁企业签订劳动合同。
2、入职身体等要求:参加江苏省高校招生统一体检,符合高校招生体检工作指导意见中的要求。报考铁道运输类(铁道交通运营管理、铁道信号自动控制、动车组检修技术、铁道供电技术、高速铁路施工与维护)、城市轨道车辆应用技术(5+0)、城市轨道交通运营管理、城市轨道交通通信信号技术、铁道通信与信息化技术、城市轨道交通机电技术、城市轨道车辆应用技术、铁道机车运用与维护、铁道车辆技术、城市轨道交通车辆制造与维护、城市轨道交通供配电技术、城市轨道交通工程技术、铁道工程技术、高速铁路综合维修技术、铁路物流管理等轨道类专业,要求考生无色盲、色弱,双眼矫正视力不低于4.8,男生身高在170CM及以上。报考地铁企业订单专业,男生身高在170CM及以上,无色盲、色弱、弱视、高度近视,双眼矫正视力不低于5.0,身体健康,五官端正, 无生理缺陷、心脏病、传染病及精神和心理障碍,无纹身,无口吃,普通话良好。因轨道企业用人要求和特有工种性质,轨道类专业(含地铁企业订单专业)适合男生报考,不建议女生报考。
3、因考生进校后外语教学为英语,请其他语种的考生慎重填报。
被录取的考生入校后将进行体检和资格复查,体检不合格或资格复查不合格者,我校将报上级主管部门批准,取消其入学资格。
四、报名事项
1.报名形式:网上报名。考生根据合格性考试成绩、报名条件和专业计划,登录江苏省教育考试院官方网站(http://www.jseea.cn/)或我校网站(http://www.njrts.edu.cn/)进行网上报名。
2.报名时间:2023年3月23日—25日,截止时间:3月25日 17:00。
3.相关费用:学校考核费用60元/人,体育、艺术特长生专业加试费用60元/人,以上费用按照苏价费〔2007〕423号、苏财综〔2007〕92号、苏教财〔2007〕89号文规定的标准执行。
4.志愿填报:考生可填报6个专业志愿和1个专业调剂志愿,普通类和艺术类专业可以兼报。
5.体育、艺术特长生的报名条件及报名材料:

注:以上考生报名还需符合我校2023年提前招生考生报考要求。
五、考试考核
1.考核工作在江苏省教育考试院的指导与监督下,我校采取“文化基础+综合素质”相结合的方式对考生进行考核。
(1)文化基础考试:由学校依据高中课程标准命题,对考生进行语、数、外综合测试,测试采用笔试方式,其中外语部分设英语、日语两个语种,考生选择其中一个语种参加考试。
(2)职业适应性测试:主要考核考生的职业认知、职业态度、职业倾向、心理素质、逻辑思维等,采用笔试方式,和文化基础考试同时进行。
(3)体育、艺术特长生专业加试:详见附件一、附件二。
文化基础考试、职业适应性测试对象包含所有考生。
2.考核分值
(1)文化基础考试:满分为200分,其中语文70分、数学70分、外语60分。
(2)职业适应性测试:对考生进行合格性评判,结果为合格或不合格。
(3)体育、艺术特长生加试:满分为200分,120分为合格分。
3.考核时间和地点
(1)文化基础考试、职业适应性测试安排在2023年4月2日,在我校(南京市浦口区珍珠南路65号)进行。具体安排和要求详见学校招生网,未按规定时间参加学校考核,视为放弃。
(2)体育、艺术特长生资格加试安排:2022年 4月3日,在我校(南京市浦口区珍珠南路65号)进行。未按规定时间参加专业加试,视为放弃。
考试时间和地点如有变化会提前在学校招生网通知。考生最终考核结果,由招生工作处汇总后报我校招生工作领导小组审批,并向社会公布。
六、录取规则
1、普通类、艺术类考生的录取
(1)考生总分=合格性考试成绩+文化基础考试成绩+政策加分。
(2)合格性考试成绩:语文、数学、外语、物理、历史每合格1门赋20分,政治、生物、地理、化学、信息技术每合格1门赋10分,不合格不赋分。
(3)录取规则:职业适应性测试不合格的考生不予录取。职业适应性测试合格的考生,按照“总分优先、遵循志愿”的原则,根据考生考核总分和所填报志愿,由高分到低分依次录取。总分同分的考生按文化基础考试成绩、合格性考试成绩、文化基础考试中数学、语文、外语成绩高者依次优先录取,如仍相同,比较考生志愿顺序,顺序在前者优先录取。
2、体育、艺术特长生的录取
(1)考生总分=合格性考试成绩+文化基础考试成绩+政策加分。
(2)合格性考试成绩:语文、数学、外语、物理、历史每合格1门赋20分,政治、生物、地理、化学、信息技术每合格1门赋10分,不合格不赋分。
(3)录取规则:对已取得特长生资格且职业适应性测试合格的考生,按考生总分高低,优先录取且尽量满足其第一专业。同一专业录取体育、艺术特长生原则上合计不超过6人。总分同分的考生按文化基础考试成绩、合格性考试成绩、专业加试成绩、文化基础考试中数学、语文、外语成绩高者依次录取。录取后的特长生,不得转入其他专业。城市轨道车辆应用技术(5+0)专业原则上不录取特长生,如考生总分达到该专业录取分数线除外。具体办法详见附件一、附件二。
3、政策加分
我校严格按照教育部和省教育厅的相关规定执行加分优惠政策,并以江苏省教育考试院核定结果为准。
七、温馨提示
我校仅通过学校官网(学校招生网)、学校官微发布招生信息,相关招生宣传活动安排会及时在官网、官微发布,除此以外的任何宣传活动非学校组织,任何招生信息非学校官方发布。学校严格按照上级规定依法依规开展咨询、考试和录取工作,没有和任何机构合作开展考前培训、填报志愿咨询服务、录取等工作。请考生和家长注意甄别,提高警惕,谨防上当受骗。如遇权益被侵害,鼓励考生积极维权,向公安部门和市场监督管理部门报案。
八、联系方式和咨询电话
学校地址:南京市浦口区珍珠南路65号
邮政编码:210031
学校网址:www.njrts.edu.cn
学校招生网:http://ntyzs.njrts.edu.cn/
招生工作处咨询电话:(025)68204931、68204996、68533118联系人:卢老师、管老师、张老师
传真:(025)68204931
电子信箱:ntyzsc@njrts.edu.cn
附件一:《南京铁道职业技术学院2023年提前招生体育特长生招生办法》
附件二:《南京铁道职业技术学院2023年提前招生艺术特长生招生办法》